EEVblog #244 - How To Lay Out A PCB - PSU Design Part 9

EEVblog #244 - How To Lay Out A PCB - PSU Design Part 9

Видео: EEVblog #244 - How To Lay Out A PCB - PSU Design Part 9

RuTube

EEVblog

Опубликовано: 02.10.2024 | Продолжительность: 00:48:23

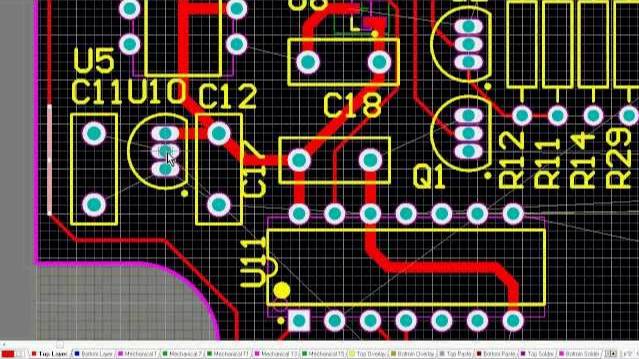
Dave video captured laying out his power supply PCB in real-time, and in this video speeds that up by 10 times and adds audio commentary over the top explaining his thought processes and techniques of how to layout a PCB. Теги: pcb,design,printed,circuit,board,layout,tutorial,practical,altium,designer,eagle,components,double,sided,software,placement,auto,manual,routing,traces,imperial,metric,surface,mount,smd,through-hole,technology,commentary,guide,step-by-step,how-to,video,instruction,narration,power,supply,schematic,back,annotation,rule,chec...

#

Категория видео: Технологии и интернет

EEVblog 1580 - MacGruber Mailbag
Смотреть
Infobez Lab05
Смотреть